太阳成tyc7111cc(中国)集团有限公司-官方网站
集团首页
联系我们
首页
关于我们
太阳成tyc7111cc简介
领导介绍
机构设置
专业设置
大数据与会计
市场营销
网络营销与直播电商
全媒体广告策划与营销
现代物流管理
大数据与财务管理
人力资源管理
工商企业管理
团队队伍
营销与管理教研室
数智财会教研室
全媒体营销教研室
现代物流教研室
辅导员
教科研管理
教学动态
科研动态
校企合作动态
成果与奖励
党团工作
党建视窗
团学视窗
员工经理助理
人才招聘
招生计划
招生简章
师生展示
学子风采
质量年度报告
新闻公告
新闻动态
经管榜样
通知公告
公司周程
当前位置:
首页
>>
公司周程
>> 正文
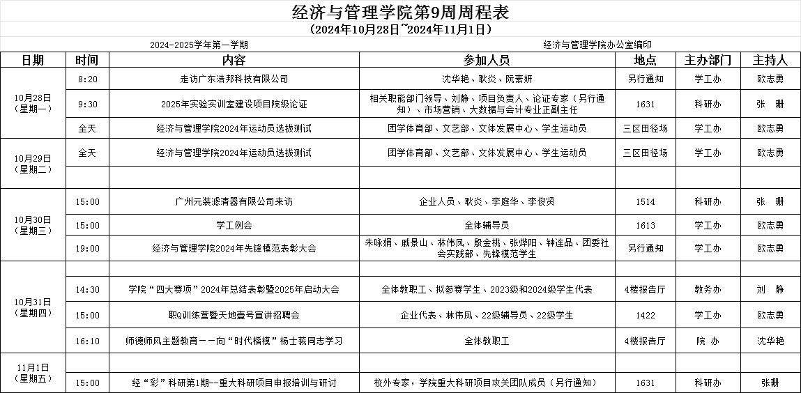
[2024-2025-1]太阳成tyc7111cc第9周周程表
2024年10月28日 12:02 点击:[]
上一条:
【2024-2025-1】经济有管理学院第10周周程表
下一条:
[2024-2025-1]太阳成tyc7111cc第8周周程表
【
关闭
】